银河娱乐城在线门户网站
设为银河娱乐城在线门户网站
/
加入收藏
/
English
银河娱乐城概况
师资队伍
科学研究
人才培养
招生就业
党群工作
银河娱乐城在线门户网站
国际交流
人才引进
校友天地
通知公告
银河娱乐城在线门户网站
>>
银河娱乐城在线门户网站
>>
通知公告
>> 正文
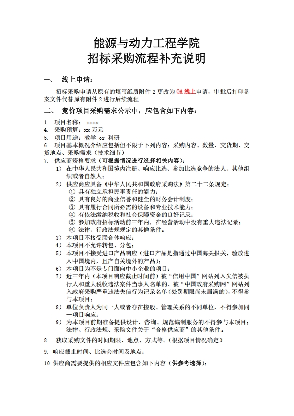
银河娱乐城在线门户网站 招标采购流程补充说明
发布日期:2023-10-20 作者: 来源: 点击:
附件【
银河娱乐城在线门户网站 招标采购流程补充说明.pdf
】已下载
次
下一篇:
柔性薄膜太阳能电池片采购申请表
快速链接
银河娱乐城在线门户网站
仪器预约
邮箱
会议室预约
文档下载
版权所有 © 2021 银河娱乐城在线门户网站
地址:北京市昌平区高教园南三街9号 电话010-61716819